真空管アンプ製作エッセイ

6BM8超三極管接続ステレオアンプ
きっかけ
ある日、ちょっとした用事で秋葉原へ出かけたときのこと、ふと見かけたラジオデパートにひさしぶりに入ってみた。ラジオ作りなど電子工作に夢中だった小中学生のころ以来、ざっと30年ぶりではなかったか。電子部品の売場など、昔とほとんど変わらない様子に感心し、実になつかしい。あれこれと見物しながら3階へ上がったら、真空管、そしてその他骨董品級ジャンクの店で、真空管ラジオやアンプの部品である、いろんな形の真空管、バリコンやらコイル、ホーロー抵抗などが、並んでいるのを見つけ、その形状のあまりのかっこよさを再認識、小中学生のころは考えられなかった視点である。LSI系の回路などのルックスとは比較にならない機能美だなあ、などと感心しているうち、これらで何か作ってみたくなった
はじめは、鉱石ラジオを作ろうかな、などと思っていたのであるが、確かにかっこはいいが、鉱石ラジオでは実用になりそうもなく、ただの置物になってしまうのも悲しい。それじゃ、並三ラジオでスピーカーを鳴らそうか、などと思ったが、やはりラジオをそんなに聞くとも思われない。バリコンやコイルがかっこよかったから、アンプじゃつまらないし、ラジオにしたいのだけど、どうしよう、などと漠然の考え始めたのだった
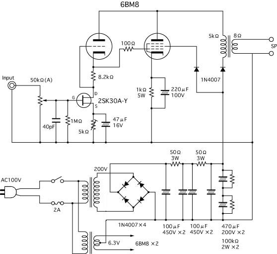
まずは、昔の電子工作本の製作記事でもあさろうかと思い、神保町へ行く。あるある、僕が小学生だったころに愛読していた「初歩のラジオ」や「無線と実験」。実に懐かしく、特集号を二冊買って帰る。そこに載っていたのが、6BM8シングルステレオアンプだった。なんかトランスなんかも重厚でけっこうかっこいい、それに、今使っているミニコンポがほとんど壊れかけていたので、アンプでも作ってみようかなと思い始めた。そのときたまたまネット検索で、真空管アンプの製作記事などを探してみたとき、見つけたのが「手作りアンプの会」のページだった。そこで紹介されていたのが超三極管接続という特殊な回路のアンプであった。使ってる球も先と同じ6BM8で、何より、みなその音の良さに感嘆している。これなら自作のアンプでも実用になるかもしれない
実は、小中学生のころ、次から次へとずいぶんと電子工作をしたものだが、あまり実用になるものはできなかったのである。唯一実用になったのは満水ブザーぐらいか、これはお袋が、ひところ風呂沸かしに毎回使ってたっけ。そのころはHiFiアンプなどには興味がなかったのだが、その後、電子工作趣味から音楽好きに転向し現在に至ると、いい音のするアンプというのはなかなか魅力的だ。それが真空管ならインテリアにも最適じゃないか、ということで俄然その気になり、いったんその気になると、早いところ始めないと気がすまない
三十年ぶりの部品買い歩き
ある日の夜、とにかく早く決行したくていてもたってもいられなくなり、手作り真空管アンプのページに載っていた回路図から部品表をおこし、翌日、午前中会社をさぼり(オフィシャルには半休取って)、単身、朝の秋葉原に乗り込んだ。四十過ぎのいい社会人が、平日の午前中秋葉原で部品あさりをしている、というのもなかなか渋いものである。まずはラジオデパートへ行く。それにしても三十年のブランクは大きく、なんとなく店の人に率直に聞くのが照れくさい。「1キロ5ワットのホーロー置いてますか?」などとさりげなく聞くのも、はじめはこの文句を心の中で復唱しつつ、店舗の前で聞くタイミングを失い通り過ぎてしまい、一周してまた戻ってきて、はて、などとまるでうぶな中学生なみの小心さである
そうこうしつつもそこは社会経験を積んだ大人だけあり、すぐに堂がいったように見せかけることに成功、それにしてもやっぱり部品集めは、すごく時間がかかった。ブランクが長いこともあり、けっこう分からないこともあるのである。とある店舗で、抵抗とコンデンサーを買おうとしたのだが、まあ、いろいろ種類があるわ、あるわ、どれを買えばいいのだろう。始めは、三十年前のごとく、でかい図体に「1kΩJ」などと書かれた灰色のカーボン抵抗を買おうとしたものの、そんなものはもう無いことが判明。カラーコードで、一個60円もするのしか目に入らない。高いなー、と思いつつ、小皿に入れていったが、ふと横を見ると、なんだ15円のがあるじゃないか。先の抵抗すべて戻して、安いのに鞍替え。3W、5Wなどワット数の高いやつも、今どきのは小さいんだなあ、あんまりかっこよくないなあ、などと思いつつ、悩みつつそれらを購入。たかが抵抗コンデンサーで3、40分もねばっていただろうか
スイッチや入力ピンジャック端子、出力端子など変哲ない小物のたぐいもいろんな種類があるので、なんだかんださんざん悩み、ラジオデパート計4階分を何度も昇ったり降りたりして購入。さて、残るは大物の、真空管、トランス、平滑用ケミコン、半導体となった。驚いたのはケミコンであった、探していたのは100μ450Vなのだが、こんな容量も耐圧も大きな電解は無いか、異様に高価だということ。考えてみれば、450Vの耐圧なんて真空管でも使わない限り使わねーよな。大きさや形なども考慮しつつずいぶん探し、やっと見つけたのが100μ+100μのブロックで、ケース固定型の黒くてかっこいいやつ。1本1500円で特価品、これを2本買った、けっこうルックスが良く、気に入った
三階の真空管屋で、6BM8のペアありますか、と言うと、東芝製とあちら製があり、それぞれ5000円と2500円だと言う。ネイティブは高いな、それにしてもあちら製もけっこう高い、ユーゴ製で1200円だと聞いていたのだが、と思ったものの、まあ、いいかと購入。ついでにソケットも下さいと言ったところ、白いセラミック製しかなく、300円もしたが、まあ店の親父さんの手前上、これを購入。それから半導体屋へ。2SK30はなんとたったの30円で気が抜けてしまう。真空管アンプなるもの、実にぜいたく品であることがよく分かる
最後のトランスは、やはり、みなさんのお勧めの通り、ラジオセンター1階の東栄トランスへ行く。店の前で、ずいぶん見物し、自力で探そうとがんばっていたら、店のおじさんしびれをきらせたか、「何探してますか?」と聞かれ、ラジオデパートでの数時間でつちかった、玄人っぽいさりげない口調で、「ヒーター用で6.3Vで3Aのやつ、それと220Vの出る電源トランスと」などとすらすらと言ってのけると、おやじさん店の奥からコピーの紙を取り出し「これ作るんでしょ?」とあっさり言われてしまった。みんな来てるんですね、お店への素晴らしい貢献度です。出力トランスを悩んだのだが、二段重ねは主に気分的にやりたくなかったので、T-600のひとつ上のT-850を2個購入、おやじさんいわくワット数が2Wから2.5Wになっただけでほとんど同じですよ、とのことだったが、ま、大丈夫だろうと踏み切った
この日の部品購入は以上である。肝心のシャーシーなど、デザインにかかわる部分は、部品を持ち帰り、構想を練ることにし、この日はこれで終了である。時間はすでに昼過ぎ、駅の改札前の立ち喰い屋でそばを食い、秋葉原オヤジの半日は終わった。歩き回り、悩みまくり、くたびれたが、実に楽しかった
部品を並べて楽しむ
それにしても三十年ぶりで買った、真空管アンプの部品の数々、家で広げて見てみると、実に美しい。真空管のガラス管の中の灰色の入り組んだ電極の様子は魅力的だし、真っ黒い棒ケミコンのすっきりした機能美もいい、トランスは当初タンゴかどこかの黒ケース入りがいいと思っていたものの、この東栄の安トランスの赤裸々なルックスも見直した。今となれば緑色のホーロー抵抗も欲しかったが、まあいい、つぎにしよう。この時点で、もう相当真空管に夢中になっていることが分かる。妙なものである、一ヶ月前では考えられなかったことである
お次は配置と、そしてシャーシー決め、アンプの顔の前面パネル構想である。手作り真空管アンプのページのみなさんの配置をずいぶんと調べ、あれこれ考えた。とにかく僕は、インテリアの一部にする、ちょっと気取ったかっこつけルックスを狙いたかったので、前面パネルには、大きな音量ツマミひとつと、小さなLEDだけ、と決めていた、そのせいもあり2連ボリュームを買ったのである。LEDもホルダーなしにしたかったので、市販のねじ止め式はオール没、後日購入としたのである。入力、出力、スイッチ、ヒューズ、すべて背面パネルのつもりであった
トランスとケミコンと真空管ソケットを、ひたすら並べながら、ああでもない、こうでもない、を繰り返す。完全に配置オタクである。結局、シャーシーは横置き、左に電源部、右にアンプ部、というもっともオーソドックスな配置に決め、シャーシーの寸法を割り出した。いったん割り出すと、もう早くやりたくて仕方ない。外勤帰りの時間を利用し、いきなり秋葉原へ直行し、ラジオデパートのシャーシー屋で、もっとも安っちいアルミシャーシーをさんざん悩んで購入。というのも割り出した寸法通りのものはなく、大きいか、小さいかなのである。結局、小さいやつを買う
いったんシャーシーを買うと、その日のうちにでも穴あけ加工がしたくなる。工具を貸してやる、という友人はいたのだが、待てない。そこでラジオセンターの工具屋で、ハンドドリル、ドリルの刃、リーマー、ヤスリを購入、最低限は揃った。よし、これで図面さえ引けば、穴あけ肉体労働に突入できる
シャーシー加工は大変だけど楽しい
さて、次はシャーシーへの穴開けである。この段階になると、出来上がりの外観デザインを具体的に考えるようになる。なるべくかっこよくなるように真空管、トランス類の配置決め、そして定規で図りながら手書きの加工図面を作る。とにかく配線した後で穴開けするのは避けたいので、できる限りこの時点でやってしまいたい訳だが、これもけっこう悩むものである
どうもかっこばかり気にしているようだが、肝心の部品配置の電気的な善し悪しについてはどうだろうか、と言うと、あまり考えなかった。というか、初心者向き雑誌の解説記事にあった、部品配置のしかた、というものを一通り読んだところ、見た感じに偏りがなく、バランスが取れていれば、だいたい良いのだ、とおおらかなことが書かれていてそれを信じたのである。ただ、例えば、入力端子を背面に、ボリュームを前面に持ってくると、当然、その間に配線を引き回さないと行けないわけで、いくらかは不安もあった
結局、予定通り、前面はボリュームとLEDのみ、残りをすべて背面へ持っていった。図面を引き終えて、さて、今度は、シャーシーへのケガキである。それが終わると穴開け、それもハンドドリルなので、なかなか重労働である。特に、ケミコンの穴は26mmで、リーマーの最大を越えている。この場合、例によって円周沿いにびっしりと穴をあけ、ニッパーで穴と穴の間を切ってつないで、そのあとヤスリがけ、という、さらに重労働になる。それからやってみて分かったが、リーマーもなかなか大変で、難しい。中心がずれて来てしまうのである。結局、ヤスリがけを終え、写真の状態になるのに3時間以上かかり、その間、ずっと床に座りっぱなしである。これはかなり腰に来た
しかし、穴開けが終わったシャーシーというのは、なかなか美しい。実に素朴な達成感があり、シャーシー加工というもの、たしかに大変な作業だが、終わったときの爽快感はいいものである。さて、このシャーシーにさらに塗装などの加工をするか否かであるが、これは相当悩んだが、結局は塗装も何もせず、いくらかキズのついたアルミをそのまま残すことにした。ヘアーライン加工というのもあるが、昔やったことがあり、どうも手動でやるとラインがそろわず、かえって汚くなった覚えがあり、やめた
この時点では、実は、配線に必要な立ラグ板の穴、前面パネル用の穴などはあけていない。次は、配線を決定し、部品取り付けに移れるようにしなくてはならない
二度目の部品買いと配線
お次は、配線の仕方を決めることと、ペンディングになっていた前面パネルのデザインの決定である。回路図を見ながら、かなりおおまかな実体配線図のようなものを紙に描き、必要なラグ板を決定し、配置も決めた。配線については、一点アースの原則だけは守り、あとは、自然に配線しやすいように無理なく決めていった。前面パネルについては、東急ハンズをぶらつきながら考えよう、ということで、残りの部品買いも含めて、渋谷東急ハンズに向かった。 渋谷東急ハンズは、ハンズ中、唯一電子部品売場があるところらしく、全体に値段は高いものの、便利である。ラグ板、0.3mmより線(黒と緑)、入力信号引き回し用シールド線、錫メッキ線、ガラスヒシチューブなどを購入したが、うーん、なかなか高くついた
問題の前面パネルは、金物売場で売っていた、網加工したアルミの薄い板がかっこよかったので、これを前面パネルの大きさにカットし、シャーシーの前面から5mmほど浮かせて取り付け、音量ツマミとLEDの頭だけが出るようにする、いわゆる2重パネル構造にすることに決めた。最終的なアンプの出来がどうなるかも分からないのに、まあ、凝った作りに決めたものである。網パネルの取り付けには、頭が六角形の5mmボルトを四隅に使うことにした。たぶんなかなかかっこよくなるはずである
実は、ネジ類の購入もこの時点である。ネジは外観の一部になるので、ルックスの良いやつが欲しかったのである。ステンレス製で、頭が平たくて大きいものを選んだ。本当はマイナスネジにしたかったのだが、マイナスネジはそもそも売っていなかったのである。こんな細かいものにこだわったせいもあり、スプリングワッシャーも含めて購入したところ、けっこうな額になった。この時点で、すでに純粋なアンプ製作費よりもかなりの出費になっていた
さて、ここまで揃うといよいよ配線となるわけだが、これが結構おっくうで、少し間があいてしまった。やり始めたら一気にやってしまいたいので、まとまった時間が空くのを待っていたということもある。なぐり書きの実体配線図を元に、ラグ板を立てる位置を決めて、追加の穴あけをする。真空管ソケット、トランス、ケミコンのたぐいをネジ止めして行く。一部、ラグ板とトランスの止めネジがニアミスを起こしていたが、まあ大丈夫だろう。大物部品がシャーシに取り付けられると、これがなかなかかっこいい
始めに電源回りの配線を済ませた。まあまあ順調である。お次は、穴あき基板の上に、初段のFET回りを配線。60Wのハンダゴテを15Wに持ち替えて、これがやけに細かい作業である。真空管回りのはんだ付けとえらい違いである。思えば、真空管一本とFET一個のこの大きさの落差はすごいものがある、体積比で千倍以上あるのではないだろうか。基板配線を終えて、真空管回りを配線すると、ほぼ終了である。あとは、入出力端子や電源コードなどを配線して、とにかく全てが終了した
できあがった配線を眺めると、まあまあきれいにできている。アンプの配線は、アースの取り方やら、B電源の扱い方やら何やら、けっこう厄介なことがものの本には書いてあるが、あまり気にせず普通に配線した。アンプ製作を初めてから、ずいぶんといろいろな雑誌記事を漁り、Webでもいろいろ調べ、相応の知識は仕入れた。まあ、ほとんど初心者の僕の作るアンプなど、電源を入れれば、まずはあちこちで発振、そしてハムに悩まされ、ということになるに決まっている、と思っていた
音出し
配線が終わると、もう一刻も早く火入れをして音を出したいと思うのは、誰でも一緒であろう。配線チェックをそこそこに済ませ、真空管をささずに、電源コードを差し込んで、おそるおそる電源スイッチを入れる。取りあえず火は噴かなかった。テスターでB電圧を測ると二百数十ボルト出ている、OK。お次は、言われた通りに半固定ボリュームを絞りきった状態にして、手持ちのミニコンポのライン出力とスピーカをアンプにつないで、真空管を差し込み、いよいよ音出しである
電源スイッチを入れると、すぐにわりと大きなサーマルノイズ音、そしていくらかのハム音が聞こえた。そうか、やっぱりしょせんは手作りのアンプだもんな、こんなもんなんだろう、というあきらめがよぎる。で、CDトレイにジミ・ヘンドリックスのデジタルリマスター版を乗せて、プレイボタンを押すと、ノイズの向こうにわずかに歪み切ったジミヘンの声が聞こえる。さて、そして、Lchの半固定を少しずつ回して行き、びっくり仰天した・・
突然スピーカから突き抜けるように彼のMessage to Loveの音が響き渡ったのである。まあ、当たり前といえばそれまでだし、また、月並みなのだが、この時の感動はけっこう忘れられない。こんなクリアで、迫力のある音が出てくるとは全く期待していなかったからである、すごいすごい。Rchの半固定も回してますますど迫力、しばらくジミヘンのラブ・メッセージに聞き入った
思えば、遠い昔、真空管アンプを作ったことがあった。たしか出力管が30A5、クリスタルピックアップのレコードプレイヤーをつなぎ、その辺のスピーカーにつないで聞いたのだが、なんか、なまったような、丸くて甘い音で、あまり使いものにならなかったような覚えがあったのである。真空管アンプは、甘くて、ぼけた音、という先入観があって、今回のこの自作アンプのように、空気をつんざくようなあのジミヘンのギター音が、スピーカーからそのまま飛び出してくるなど予想もしていなかったのである。これが、ネットでみなが言っていた超三極管接続回路の音というものか
CDを止めて、スピーカに耳を傾けると、サーマルもハムもあるにはあるけど、ふつうのリスニングポジションからはほとんど聞こえない。改めて、落ち着いて聞いてみても、とてもクリアな音質で、音量も十分で十分実用になることが分かる。いやあ、それにしてもほとんど初心者が作った自作真空管アンプとはとても思えないクオリティである。誇張でなく、本当にびっくりした。ちなみに、後で書くが、サーマルノイズとハムはその後完全になくなり、解決した。いよいよびっくりである、売り物にしてもいいほどである
聞き比べた感想
さて、音は出た、とてもいい音である。そこで今度は、いろいろな音楽ソースで聞き比べしてみる。ジミヘンは音出しに使ったので、まずはジャズだろう、ということでアナログプレイヤーにつなぎかえ、ジョン・コルトレーンのBlue Trainを聞いてみた。これは素晴らしい、テーマ部分の透明感、そしてコルトレーンのソロへとなだれ込み、あの舞い上がっては、落ちて行く、ジェットコースターのようなテナーのフレーズ、うーん、素晴らしい、と、アンプより演奏にしばし聴き入ってしまったが、ジャズはかなりいい音で鳴っている。次は、ロックだけど、ちょっとソフィスティケイトしたやつ、ということでやはりレコードで、サンタナのキャラバンサライを聞く。これもいいが、楽器が多くなってくると今ひとつかな、という気もするが、4曲目にしてボーカルが突然入ってくる、あの肉声の生々しさがすごい。実は僕はクラシックのソースを持っていないので、次は民族音楽系を行ってみよう。CDにつなぎかえ、ルーマニアのジプシーバンドのタラフ・ドゥ・ハイドゥークスを聞いてみる。バイオリン、アコーディオン、そして肉声のコンビネーションは、音も抜群
そして、後は何だっけ、と考えると、そうそう大切なものを忘れていた。再びLPレコードで、50年代のシカゴブルースだ。リトル・ウォルターの渋いモノラル録音の名盤である。これに至ってはもう何も言うことはない。いま目の前にある、この真空管やらトランスやらなにやらの中を、50年代に演奏された彼らの音が通って出てきているのだ、と思うと、実に深い安堵感がある。やっぱりブルースは、アナログだなあ、そして極めつけは真空管だ、と本当に感じたのである
さて、作りたての真空管アンプは予想以上に素晴らしい音で鳴ってくれた。しかし、そこは、やはり色々比べたくなるのである。そこで、ソニーのミニコンポにつなぎかえて、同じスピーカーでさっき真空管アンプで鳴らした音源を再生して聞き比べてみよう、というわけである。まずはジミヘンを聞いてみると、あら、やっぱりミニコンポだって結構な迫力じゃないか、ギターなどは真空管よりクリアに前に出ている。そうか、真空管はジミヘンが苦手か、と思いつつ、コルトレーンをかけると、これもまたなかなかいい音で、真空管とほとんど同じ。キャラバンサライはミニコンポの方が迫力がある。タラフのジプシー音も結構いい、で、シカゴブルースも、まあ、なかなかいい。ということで、結局何が分かったかというと、ミニコンポはソースを選ばず万能だが、真空管は音楽を選ぶ、ということだった
真空管アンプは、どうも、ロックなどのような音の洪水的なのに向いておらず、ジャズや民族音楽など、少数編成の生音中心に向いているようである。これがそのときの僕の結論だった。僕のソニーのミニコンポはたかだか4、5万円だが、それでもアンプ部には、全段DC直結で安定回路のついた複雑なハイテク回路が使われているはずで、その音と、このシンプルな真空管アンプの音がほとんど互角なのだから、上々の出来ではないか。得意な音楽と不得意な音楽がある、というのもかわいくていいじゃないか。それより、何より、自分で作ったアンプから音が出ている、という満足感は予想以上だった、不思議な経験である
実は、この後まもなく引っ越しをして、それまでの狭い部屋から、比較的大きな家へ移り住んだ。引っ越し屋さんが荷物をどんどん運び出して行く中、この真空管アンプだけががらんとした部屋に残った。僕はこのアンプを膝に乗せて、引っ越し屋さんの車に乗り、大切に手運びしたのである。なかなかの愛着ではないか
いい音で音楽を聴くということ
さて、自作の真空管アンプの事を友人のYさんに話す。こんな音だった、あんなだった、などなど話していると、「オレんちにあるJBLのスピーカー記念にあげるよ」とのこと、喜んで頂くことにした。Yさんは、やはり昔若いころ、あらゆる電子工作に手を出した人で、押入の中のJBLもそんな中でかなり前に購入し、今までとってあったものだそうである
真空管アンプでJBLを鳴らしてみると、さすが低音がずっと豊かに鳴ってくれる。それまではソニーのミニコンポの小さなスピーカーで聞いていたのだが、明らかに音が違う。しばし、真空管とJBLで、タンゴなどを聞いていたのだが、あの情緒溢れる、バンドネオンの甘くて、切ない音は、このセットではますます素晴らしく、本当にいい音で鳴ってくれる。このとき、初めて、いい音というのは心を豊かにするものなのだなあ、と感じた次第である
実は、僕は、もともと黒人ブルースにはまっていた期間が長く、戦前弾き語りブルースのノイズに埋もれたブルースの調べ、そして戦後エレクトリックブルース黎明期の超アナログっぽいモノラルの響き、にひたすら魅せられていたことがあった。戦前弾き語りブルースのロバート・ジョンソンの演奏は、音質もぼろぼろノイズもひどいが、録音に使われたというホテルの一室の異常な興奮を彷彿とさせるし、1台のギターアンプに3本のエレキを突っ込んで、ワンマイクでモノラル録音したエルモア・ジェイムズの攻撃的な演奏は、音質の悪条件などものともせずに、いやでも心をゆさぶられるのである
こんな音楽体験で育ってしまった僕は、いきおい、オーディオ的に良い音、などは見向きもしなかったのである。きれいな音なんかより、当時のミュージシャンの置かれた山のような悪条件の中で、いかに自分だけの音楽を強烈に出し切り、それを聞いた人間が耳以上に想像力を働かせて受け取るか、そんな人間劇の方がよほど重要だったのだ。プレイヤーの出す音をリスナーに届けるにあたって、それが水のように無色透明であるのが究極の伝送というものだとすると、当時の僕はそんな良質な伝送を拒んでいたのだと思う。粗悪な伝送も含めて、それは僕にとっての音楽体験だったのである。むき出しのまま積み重ねられたLP、セラミックの重いアームで、レコードを削るようにして再生して、出てくる粗悪な音に聞き入るということが、当時の黒人ブルースマン達が置かれていた粗悪な環境と妙なバランスを取っているように感じていたのだ
いつしか黒人ブルースの呪縛から解放され、もっと楽しく生活しようと思い始めていたころであった。二回目に秋葉原へ行ったときのこと、たまたま山手線高架下の雑居ラジオ街を見つけ、入ってみた。真空管アンプに興味のある人ならたぶん誰でも知っているであろう、奥まったところにある真空管アンプのお店の前を通りかかると、そこはちょっとした別世界だった。すばらしく美しい真空管アンプがところ狭しと並び、大きなスピーカーから音楽が流れていた。変哲ないアメリカ人の女性ボーカルの歌であったが、その声のあまりのリアリティに、しばし店頭で立ち止まり、聞き入った
この時、いい音というのは、本当に心を豊かにするものなのだなあ、と初めて感じた。これは、僕にとってまったく新しい経験だった。それ以来、自分の家でも、あんな音で音楽を聴いてみたい、と思うようになり、真空管アンプ作りだけにとどまらず、いわゆるオーディオの世界をのぞき始めるようになったのである
疑いと解決
さて、ある日の夜、自作の真空管アンプでアルゼンチンのことさら甘い音楽に聴き入っていた。前に書いたように、真空管はロックが苦手のようだったので、その手の音楽はほとんど聞かなかったのである。そして翌日の朝、真空管は生楽器を使った演奏は得意なのだ、ということで、超絶技巧のギタリスト、ジョン・マクラフリン、パコ・デ・ルシアそしてアル・ディ・メオラの生ギター3本による有名なライブ演奏を収めたCDをかけてみた
この音は、ひどかった。アコースティックギターの繊細な高音は出ないし、中域が痩せきっていて、とくにこのような演奏ではぺらぺらの音にしか聞こえない、そして低音はこもっている。いくら不得意なものがあると言ったって、これはひどすぎる。そこで、スピーカーをミニコンポにつなぎかえ、聞いてみると、これが抜群にいい音なのである。これには正直かなりがっかりした。そう思って、ほかの音楽をミニコンポと比べると、確かに高音が出ず、中域が薄いことに気づいたのである
手もとにあるのは、自作アンプ、ソニーのミニコンポ、ミニコンポ付きのスピーカーそして頂いたJBLのスピーカーである。つなぎかえて色々試してみた。自作アンプとJBLは低音がこもって高音が出ない、自作アンプとミニコンポスピーカーは低音も出ずペラペラで最悪、ミニコンポとミニコンポスピーカーは音がいい、ミニコンポとJBLは低音も前に出てかなりいい。という事は、自作アンプが悪い、ということになる。以上、ソースは前述アコースティックライブである
気を取り直して、ソースをアナログプレーヤーに替え、シンプルなハモンドオルガン中心のバンド、ブッカー・T・アンド・MG'sのLPで音比べをしてみた。自作アンプとミニコンポを何度もつなぎ換えて聞き比べたが、結果はほとんど同じだった、どちらがいいと言うこともない、完全な互角である。そうこうしているうちに、つなぎかえが面倒になり、プレイヤー出力をミニコンポ入力につなぎ、ミニコンポのライン出力を自作アンプにつないで、スピーカーは違うものの、ワンスイッチで両者を切り替えられるようにして聞き比べた。そうすると、自作アンプの音は、さっきと比べかなりひどく悪いことに気がついた
これでようやく分かった、ミニコンポのラインアウトが悪かったのだ。オーディオを少しでもやっている人ならただちに気づいたことだろうが、僕には時間がかかった。ミニコンポのラインアウトには、当然アクティブスイッチャーが入っているわけで、その特性が悪かったのである。そう思って、真空管アンプの入力を抜いて、ボリュームを最大にしてみると、スピーカーに耳を近づけてもうんともすんともいわない。今まで、あれほど大きなサーマルノイズが聞こえていた、あれはミニコンポの出力ノイズだったのだ。とすると、この真空管アンプ、S/Nは相当いいのである。これは驚きだった
さて、これを確かめるには、別のCDプレイヤーをどこかから調達しないといけない。たまたま僕の彼女が持っていたポータブルCDプレイヤーがあったので、そのヘッドフォン出力をつないで聞いてみた。音は依然として悪い、だめか、しかし本当はどうなんだろう。というところで気づいたのが、これまた彼女の持っていたお蔵入りのポータブルDATだった、光ケーブルもある。そこで、ポータブルCDプレイヤーにたまたま光出力がついていたので、それをDATの光入力に入れ、DATのラインアウトを真空管アンプにつないでみた
結果は抜群だった。例のアコースティックライブは完璧に鳴ってくれた。実は、YさんのJBLのスピーカーまで疑い始めていたところなのであるが、これで跡形もなく完全に疑いが晴れた。自作真空管アンプとJBLのセットは、実はかなりいいことがわかった。そこで、いままで真空管が苦手だと思っていた音楽ソースもかけてみると、なんだ、抜群の音で鳴っているではないか。ジミ・ヘンドリックも改めて聞いてみた。エレクトリック・レディー・ランドのVoodoo Childのスタジオライブなど、音量を上げて聞くと、鳥肌もののリアリティであった
調整と追加そして仕上げ
ある日、シャーシーがかなり熱くなっていることに気がついた。裏返してみると、カソード抵抗が相当熱くなっている、そうか、このせいだ。そこで電圧を測ってみることにし、テスターを持ち出して測ると両端電圧が70ボルト近くある、もう方チャンネルは50ボルトぐらいだ。見事にちぐはぐである、実はろくに調整などしていなかったのである。抵抗は1kで5Wの定格だ、70Vで計算するとおよそ5Wではないか、これは熱いはずである、定格ぎりぎりである
まったくいい加減なものである。もう一回Webを探して、超三結アンプの調整法を見てみると、こりゃだめだ、少なくとも真空管の最大定格は守らないと。6BM8の定格をネットで探し(便利な時代になったものである!)、カソード電流の定格を見ると50mAだ。現在の電流は70mA、完全に定格超えである、よく壊れずに鳴っていたものである。そこでテスターをつないで、両チャンネルとも35mAとした。音を聞きながら電圧を上げ下げしてみたが、ほとんど違いが分からなかったので35mAということにした、特に根拠なしである。それからはひどい加熱はなくなった
それから、たまたま割と高級なプロ用ヘッドフォンが借りられたので、ヘッドフォン端子が欲しくなった。なんか、オーディオ記事を読むと、端子からケーブルまで、金物の質についてあれこれとうるさく書いてあるので、ヘッドフォンジャック内スイッチで両者切り替えするなどいけないことなのかな、とも思った。実際、制作記事など見てみてもヘッドフォンジャックなどまるでついておらず、ヘッドフォンアンプというものを独立して使っているもののようだ。でもまあ、いいか、とせめてミニジャックは止めて、大きいステレオジャックにすることにした
ジャックを買ってきて、単純に取り付けて、ヘッドフォンを差し込んで聞いてみると、音が異常に大きい、過大入力である、当たり前である。まあ、なにがし抵抗を入れればいいのだろう、と思ってはいたのだが、どうやって入れればいいかよく分からなかったのである。そこで、簡単な計算とともにシリーズに抵抗をつっこむことにした。ジャンク箱から色々な値の抵抗を探してはつなぎ、およそ400オームていど適当だと分かった。あとは、抵抗を買ってきてハンダ付けすればいい
それにしても、ヘッドフォンで聴くと、まず、今まで気にならなかったハム音がけっこう気になってしまう。もちろん音を鳴らせば聞こえないが、曲間の無音のとき耳障りである。そこで、電源の平滑コンデンサーを増やすことにした。現在、合計400μFであるが、これでは足りないらしい。そこで、秋葉原で見つけた250V、470マイクロをシリーズにして使うことにした、200マイクロちょっとの追加である。やってみると、これでほとんどハムは聞こえなくなった。スピーカーに耳をつけてもほとんど聞こえない。ケミコン2本はエポキシでシャーシーに接着した
あとは、本当に細かいことだが電源インジケータのLEDである。きれいで、珍しいということで、ネイティブ緑色発光の高輝度タイプを買ってきた、けっこう高かった。家で点灯してみると、これは明るすぎる、真空管のヒーターの橙色の光を完全に食ってしまう、低輝度を買い直さないとだめか。しかし、半固定でいろいろやってみると、抵抗で低輝度まで落とせることが分かり、これを採用。これでアンプに取り付けてしばらく使っていたが、首を動かすと光がストロボに見える、半波整流のまま点灯しているからである、けっこう気に入らない。そこで平滑用のでかい電解を入れるが、今度はスイッチを切っても30秒ほどつきっぱなし、笑える。そこでいろいろつなぎかえ、2.2マイクロに決定した、スイッチを切ったときの光の減衰のしかたが真空管のヒーターと呼応してなかなかいい感じである
ここまでやって、ようやく全面パネルの加工をして、四方を六角形の装飾ボルトで取り付けて、大きなツマミを固定して、小さな穴からLEDのレンズだけが出るようにし、そして、完成である。音出ししてから一ヶ月近くたっていたと思う
おわりに
電子工作など30年近くご無沙汰で、真空管アンプといえばギターアンプしか思いつかず、オーディオなどには縁がなかった僕が、右往左往しながらも真空管アンプを作り上げ、真空管の音を再認識し、そしていい音で音楽を聴くということに目覚めて、オーディオに関心を示すに至ったことについて書いて来た
ギターを弾き、歌を歌うことを趣味にしている僕は、もともと音楽はやるもので、聞くものではなかった。黒人音楽から始まって、ジャズ、そしてロック、と聞いてきたが、いつだってほとんどウォークマンだった。エレキギターも、もう20数年来弾き続けているが、ギターそのものに凝ることは一度もなかった。目の前にある気に入ったギターを弾くだけである。友人たちは、何十年代のどこ製の、とギターにうるさかったが、僕は、ふーん、と聞き流していただけだった。十数年続けて、ようやく満足にギターが弾けるようになったとき、分かったことは、ギターに弾かれてはだめで、ギターを弾き倒さないとだめだ、ということだった。ギターなど何でもいいのだ、たまたま抱えたギターをどうやって自分のものにして、弾きこなし、自分だけの音を出すか、が問題なのだ。ちょっとした一期一会的ノリが僕には大切だった。これに失敗すると、特に粗悪なギターとアンプと状況に囲まれたとたん、環境に負けてしまい、自分を発揮できないのだ。今回、ジャンルは違うが、真空管アンプ製作をしている人にもそういう人がたくさんいるのだな、と知った。たまたま入手した、手元の真空管をいかに鳴らすか、という記事をいくつも見つけたからである
オーディオの世界は覗いたばかりだが、こんな考え方はそうそう変わるわけもなく、僕にとってオーディオは、ブランドよりは出会いかな、と思わぬでもない。先日、仕事で知り合いになったI氏と飲んでいて、僕が最近オーディオにはまっていると言ったところ、彼は、すでにオーディオマニアの世界から出てきたあとの人であったことを知った。自分はさんざんやってきたが、今ではイギリス製のふつうのアンプとスピーカーで十分満足している、と言っていた。僕が、始めてからまだ数ヶ月だと聞いて、まだまだですね、最低二年でしょう、と言って笑った。彼いわく、オーディオ追求をやめにしたのは、音楽そのものより、音を聞いてしまうようになってしまい、音だけで満足するようになってしまうことが分かったからだそうである
なるほど、最近の僕もそんな感じがある。いままで決して聞くことのなかった、タンゴやクラシック、民族音楽など、美しい音色そのものを楽しんでいて、音楽の魂は二の次、という気もしないでもない。それにしても、僕の場合、今までが今までで、僕は音楽は本質にしか興味がなかったのである。何事につけ、置かれた環境を楽しむ、というよりは、その中にある自分に特有な本質を見つけだして、それを楽しむ、という傾向が、すべてについてあったのである。音楽も、ギターも、美術も、料理も、なんでもそうであった
もっと受け身の、浸りきるような楽しみ方というものだってあるはずだ、と遅ればせながら気づき始めたところである。だから、いま、真空管アンプや、そしてオーディオに凝り始め、それはきっと、僕の今まで知らなかった新しい世界を見せてくれるはずで、僕はそれに期待しているのである。それにしても、今こうして書いている部屋では、とうぜん自作真空管アンプとJBLの音が鳴っていて、Buena Vista Social Club の Ibrahim Ferrer の、老いて枯れた、肉声としかいいようのない歌声が聞こえている。スピーカーの向こうに、あの粋な感じのじいさんの一挙手一投足が見えるようである。もっとも、これは、オーディオのせいじゃなくて、映画で、演奏している彼の映像を見たからだろうが。それにしても、あらためて、いい音で音楽を聞くというのは本当にいいものである