
ミニギターアンププロジェクトもずいぶんあれこれ変遷があるが、ここに来てちょっと急ぎで無理やり完成させたプロジェクトがあるので、それを紹介しよう。今までの1Wギターアンプのプロジェクトとは少し違うんで別にした方がよかったんだけど、まあ、ここに入れておく。
夏休みの2か月ほど東京に帰っていたが、9月にまたまたスウェーデンへ戻らないといけない。で、自分は、もうスウェーデンでは真空管工作は止めようと思い、工作道具はほとんど東京に引き上げてきたのである。もしやるのだったら、日本とは別にすべての工具をスウェーデンで揃えないと無理だと思ったからである。日本とスウェーデンを行き来するときにあの重い工具を持って行くのは面倒過ぎる。
というわけで、スウェーデンには今は何にも無いので、真空管アンプを使いたいなら東京で作って持って行かないといけない。実は今回、オーディオアンプは既に東京で完成させて持ち出し準備ができていた。しかし、ギターアンプが無い。もちろん、ミニアンプなんかその辺でいくらでも売ってるので、それを買って使えばいいんだけど、やはりせっかくなのでチューブアンプで弾きたい。
で、やはり、急遽作って持って行くことにした。それがこれである。しかし、重くてかさばるのは持って行きたくないので、とくにかく、小さくて軽いものにしたい。それで、かねてから考えてはいた、トランスレスのギターアンプを作ることにした。
通常、トランスレスのギターアンプというのはあり得ない。なぜなら、トランスレスの場合、AC100Vをそのまま整流して直流電源にするわけだが、原理的にどうしてもACラインの片側がアースに接続されてしまう。ギターアンプの場合、このアースはそのままシールドを介してエレキギターへ、そしてそのまま弦につながっているので、ギターを弾くことは、ACの片側をグワッとつかむことになるのである。めちゃくちゃに、怖い。
もう一つは、入力にエフェクターとかなんだとか別の機器をつないだとき、そっちの機器のACアースの方向によっては機器を壊すことがある。現に自分は、ずいぶん前だが、トランスレスのアンプを作ってそこにマルチレコーダーかなんかの電子機器をつないで、音もなく一瞬で壊したことがある。一瞬で2万円が消えた。
ともかく、知ってのとおり、ACラインの片側は大地にアースされているので、そっち側に触っても何も起こらない。したがって、その大地アースをアース側にしておけば平気である。しかし日本のACコンセントはどちら側にも刺さるので、確率1/2で、これではロシアンルーレットになってしまう。
どちらが大地アース側かは、乾いた指でちょっと触ってビリっと来るか来ないかで判定できるが(冗談です。もっとも事実ですが、真似しないように)、電気的に判定するのにはネオン管を使う。ネオン管の片側をつまんで、もう片側をACラインに触れて、ネオンが点灯する方が感電側で、点灯しない方が大地アース側である。なので、このネオン管をアンプに組み込んで、電源を入れる前に判定して、コンセントの差し込みを安全方向にするようにしておけば、感電せずにエレキが弾けるわけで、それほど危険じゃない。以前に使った以下の回路で出来る。

このAC100V直後の回路がそれである。よく見ると分かるが、電源スイッチをオフの状態で、ACコンセントに挿し、シャーシーに触れてネオンが点灯すればそれが正しい方向である、という回路になっている。今回もこれを使うことにした。
あと、ヒータートランスも使いたくないので、今回は手持ちの50BM8を2本使い、100Vで直接点灯した。ただ、50BM8のように一本でヒーター電圧50Vなどという真空管をギターアンプの初段のように信号レベルの低いところで使ってしまうと、ノイズがひどくなる可能性大であるが、まあ、後で考えようということにした。とにかく、これで出力トランスのみで、非常に軽くて小さいギターアンプができるということだ。
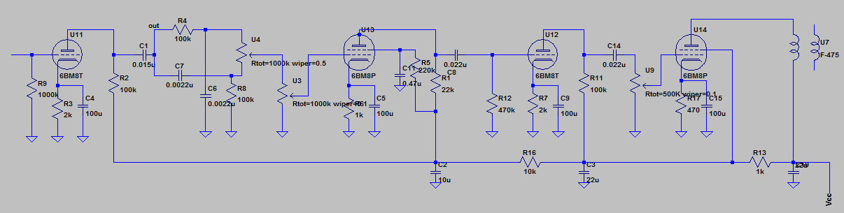
実は、回路図を描いた大学ノートを日本に置いてきてしまい、いま、無いので、仕方ないんでSPICEに残っていた回路図を下に載せておく。今回、回路はSPICE上でカットアンドトライして設計したのである(ここにやり方があり)。これは、慣れれば、かなり楽である。というか、えらく安易だ。でも、別に支障もない。というわけで増幅部はこんな感じで、GAINとワンノブトーンとMASTERの3つのツマミのアンプである。
ワンノブトーンは、以前にも使ったが、真ん中で特性フラット、左回しでベースがきき、右回しでトレブルがきくやつである。回路はすこぶる当たり前な原理で、CRのローパスフィルタとハイパスフィルタをポットでミックスしているだけである。使ってみると、なかなか快適である。
電源回路図は無いが、前掲の電源回路とだいたい同じで、倍圧半波整流を使っている。
さて、この回路で急いではんだ付けして作ったのが冒頭のアンプで、非常に軽くて小さい。スウェーデンに持って行き、さっそく、ギターアンプ用キャビネットスピーカーにつないで使ってみたが、まあまあ使える。ただ、前述したようにノイズが大きく、ちょっと耳障りである。やはり、6BM8を2個かなんかにして、コンデンサでヒーター電圧をドロップさせた方がいいのかもしれない。
あと、さすがにミニアンプは、やはりミニっぽい音がする。ヘッドルームが浅いというか。あんまり「コシ」のある音がしない。もっとも、十分使える音ともいう。特に、このアンプはMASTER付きでもあり、クリーンからクランチまで、すべて出る。トーンを絞ってGAINを10にすればウーマントーンも、すごくきれいに出る。なかなか使えるヤツである。次のムービーは、このアンプにムスタングをつないで弾き語ったブルースである。
というわけで、まずはひと段落、と。あ、あと忘れてた。電撃の話だが、こっちで使うときは、230Vから100Vに落とすトランスを使っているので絶縁され、電撃の心配はない。なので、その点はぜんぜん安心なのである。
最後に一応、言っておくが、トランスレスのギターアンプなどという危険な工作は、分かってやっている人以外は絶対やっちゃ、いけません。
